乙醇:东北季节性检修即将来临 7月产量下降已成定局
7月份黑龙江、吉林主要大厂将迎来年度检修。今年对比往年需求下降,原料玉米价格居高,因此检修安排相较往年略有提前,7月东北乃至全国乙醇产量下降已成定局。
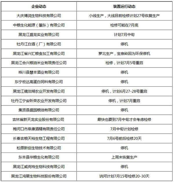
行至6月底,吉林、黑龙江两地大厂检修计划基本确定,大部分意向安排在7月份。6月份吉林和黑龙江两地乙醇产量预计可能达到23.82万吨,为上半年仅次于4月份的第二高位。而检修影响,7月东北乙醇产量下降局面提前锁定,预计产量可能降至15-16万吨。
整个6月份,中国乙醇整体走势延续低迷,木薯乙醇持续亏损,而玉米乙醇东北微利,需求低迷导致走货不畅,导致工厂今年检修安排略有提前,往年安排大多在7月中旬以后,部分大厂检修安排甚至在7月底至8月份。
东北非燃料乙醇装置运行动态

虽然7月检修增加,但6月底,东北也有部分工厂计划恢复生产,包括大庆博润大线装置26号前后投料,吉林东丰装置已经于上周末投料,预计每天增加接近1200吨产量。而7月份检修全月至少将损失7万吨产量。
纵观整个上半年,需求面重压,导致乙醇没有大的行情出现,不过相比其他化工品一味冲低表现,乙醇也算不悲不喜。当前尽管诸多检修安排,乙醇尚无较强看涨心态,而大部分还有逢低买货心态,主要基于需求面的低迷很难确定何时结束。当前整体市场心态比较敏感,大部分业者认同下月上涨不易,有部分业者担忧小厂开机可能不利于乙醇价格的平稳运行。整体看,由于原料玉米价格的小幅慢节奏回调,以及需求面难有大的突破考虑,下月乙醇月初价格微跌概率存在,但成本及供应支撑,全月大跌可能性不大,也需进一步关注成本及中美贸易长线进展。
行业动态