2024年7月18日 星期一 19:43:55

市场监管总局关于发布《食品添加剂生产许可审查细则(2025 版)》的公告

为规范食品添加剂生产许可工作,加强对食品添加剂生产企业的监督管理,依据《中华人民共和国食品安全法》《中华人民共和国食品安全法实施条例》《食品生产许可管理办法》(市场监管总局令第 24 号)等法律法规、部门规章和食品安全国家标准,市场监管总局组织制定了《食品添加剂生产许可审查细则(2025版)》,现予公告,自发布之日起施行。

image.png



食品添加剂生产许可审查细则(2025 版)

第一章 总 则

第一条 为了加强食品添加剂生产许可审查工作,依照《中华人民共和国食品安全法》《中华人民共和国食品安全法实施条例》《食品生产许可管理办法》及相关食品安全国家标准等规定,制定《食品添加剂生产许可审查细则(2025 版)》(以下简称《细则》)。

第二条 本《细则》适用于食品添加剂生产许可审查工作,应当结合《食品生产许可审查通则》使用。

第三条 本《细则》所称食品添加剂,是指为改善食品品质和色、香、味以及为防腐、保鲜和加工工艺的需要而加入食品中的人工合成或者天然物质。包括单一品种的食品添加剂、食品用香精、复配食品添加剂、食品营养强化剂、胶基糖果中基础剂物质和酶制剂。

第四条 单一品种的食品添加剂,是指食品安全国家标准及国务院卫生行政部门公告批准的单一食品添加剂品种,单一品种的食品添加剂生产许可类别编号 3201,包括:酸度调节剂、抗结剂、消泡剂、抗氧化剂、漂白剂、膨松剂、着色剂、护色剂、乳化剂、增味剂、面粉处理剂、被膜剂、水分保持剂、防腐剂、稳 — 3 — 定剂和凝固剂、甜味剂、增稠剂、食品用香料、食品工业用加工助剂、其他。

酸度调节剂,是指用以维持或改变食品酸碱度的物质。

抗结剂,是指用于防止颗粒或粉状食品聚集结块,保持其松 散或自由流动的物质。

消泡剂,是指在食品加工过程中降低表面张力,消除泡沫的 物质。

抗氧化剂,是指能防止或延缓油脂或食品品成分氧化分解、变质,提高食品稳定性的物质。

漂白剂,是指能够破坏、抑制食品的发色因素,使其褪色或使食品免于褐变的物质。

膨松剂,是指在食品加工过程中加入的,能使产品发起形成致密多孔组织,从而使制品具有膨松、柔软或酥脆的物质。

着色剂,是指使食品赋予色泽和改善食品色泽的物质。

护色剂,是指能与肉及肉制品中呈色物质作用,使之在食品加工、保藏等过程中不致被分解、破坏,呈现良好色泽的物质。

乳化剂,是指能改善乳化体中各种构成相之间的表面张力,形成均匀分散体或乳化体的物质。

增味剂,是指补充或增强食品原有风味的物质。面粉处理剂,是指促进面粉的熟化和提高制品质量的物质。

被膜剂,是指涂抹于食品外表,起保质、保鲜、上光、防止水分蒸发等作用的物质。

水分保持剂,是指有助于保持食品中水分而加入的物质。

防腐剂,是指防止食品腐败变质、延长食品储存期的物质。

稳定剂和凝固剂,是指使食品结构稳定或使食品组织结构不变,增强黏性固形物的物质。

甜味剂,是指赋予食品甜味的物质。

增稠剂,是指可以提高食品的黏稠度或形成凝胶,从而改变食品的物理性状,赋予食品黏润、适宜的口感,并兼有乳化、稳定或使呈悬浮状态作用的物质。

食品用香料,是指添加到食品产品中以产生香味、修饰香味或提高香味的物质,包括食用天然香味物质、食用天然香味复合物、食品用合成香料、食品用热加工香味料、烟熏食用香味料,一般配制成食品用香精后用于食品加香,部分也可直接用于食品加香。

食品工业用加工助剂,是指有助于食品加工能顺利进行的各种物质,与食品本身无关。如助滤、澄清、吸附、脱模、脱色、脱皮、提取溶剂等。

其他,是指上述功能类别中不能涵盖的发挥其他功能的单一品种的食品添加剂。

第五条 食品用香精,是指由食品用香料与食品用香精辅料组成的用来起香味作用的浓缩调配混合物(只产生咸味、甜味或酸味的配制品除外,也不包括增味剂)。食品用香精可以含有或不含食品用香精辅料;通常不直接用于消费,而是用于食品加工。食品用香精生产许可类别编号 3202。

第六条 复配食品添加剂,是指为了改善食品品质、便于食品加工,将两种或两种以上单一品种的食品添加剂,添加或不添加辅料,经物理方法混匀而成的食品添加剂。复配食品添加剂生产许可类别编号 3203。

第七条 食品营养强化剂,是指为了增加食品的营养成分(价值)而加入到食品中的天然或人工合成的营养素和其他营养成分。食品营养强化剂生产许可类别编号 3204。

第八条 胶基糖果中基础剂物质,又名胶基、胶姆糖基础剂,是指以橡胶和/或树脂等胶基配料经配合制成的用于胶基糖果生产,使胶基糖果具有咀嚼性和/或起泡性,不以营养为目的的基础剂物质。胶基糖果中基础剂物质生产许可类别编号 3205。

第九条 酶制剂,是指由动物或植物的可食或非可食部分直接提取,或由传统选育或经基因重组技术得到的微生物(包括但不限于细菌、放线菌、真菌菌种)发酵、提取制得,或再经进一步纯化、制剂化等工艺制得的(可含有一个或多个活性酶组分),用于食品工业,具有特殊催化活性的制剂产品。酶制剂生产许可类别编号 3206。

第十条 下列食品添加剂允许分装:

(一)碳酸钠、碳酸氢钠;

(二)已取得食品用香料或食品用香精生产许可的企业,可申请分装不属于危险化学品、易制毒化学品、精神药品的食品用香料;

(三)国家市场监督管理总局公布的其他可以分装的食品添加剂。

第十一条 本《细则》引用的标准、文件应当为现行有效的版本(包括标准修改单)

第二章 生产场所

第十二条 厂区、厂房和车间、库房要求应当符合《食品安全国家标准 食品添加剂生产通用卫生规范》(GB 31647)中生产场所相关规定。

厂区不应选择对食品添加剂有显著污染的区域。厂区周围无虫害大量孳生的潜在场所,无有害废弃物以及粉尘、有害气体、放射性物质和其他扩散性污染源。各类污染源难以避开时应当有必要的防范措施,能有效清除污染源造成的影响。

第十三条 企业应当根据产品特点及工艺要求设置相应的生产场所,具有与生产产品相适应的生产车间、原料及成品库房等。车间内设置的过程检验室应当符合相关区域卫生要求,有防止污染的措施。

生产车间及辅助设施的设置应当按照生产工艺、卫生控制要求有序合理布局,根据生产流程、操作需要和清洁度要求进行分离或分隔,避免交叉污染。卫生间不得与食品添加剂生产、包装或贮存等区域直接连通。

第十四条 生产车间应当根据产品特点、生产工艺、生产特性以及生产过程等划分为一般作业区、准清洁作业区、清洁作业区,或者划分为一般作业区、清洁作业区等,不同作业区之间应当采取有效分离或分隔。使用、贮存危险化学品的场所,应当有明显警示标志和警示说明。食品添加剂常规生产场所及生产作业区划分见表 1。

表 1 食品添加剂常规生产场所及生产作业区划分

image.png

第十五条 可能产生有害气体、粉尘、污水和废渣等污染源的生产场所应当单独设置,并采取相应防护措施。

第十六条 使用敞开式车间的,应当对敞开式车间物料添加口和产品灌装处做好安全防护,确保无食品安全风险。

第十七条 地面、墙面、门窗、顶棚等应当易于维护、清洁或消毒。应当采用适当的耐用材料建造。清洁作业区和准清洁作业区还应当根据产品特点符合相应的卫生要求。酶制剂、复配食品添加剂、食品用香精及有微生物指标要求的其他食品添加剂生产车间的地面、墙面、门窗、顶棚要求应当符合食品加工企业生产场所的相关卫生要求。

第十八条 原料、半成品、成品、食品相关产品仓库等应当符合《食品安全国家标准 食品添加剂生产通用卫生规范》(GB31647)的相关要求,储存温度和湿度应满足标签标示要求。必要时应设有具备温度监控设施的冷藏(冻)库。

原料、半成品、成品、食品相关产品等应依据性质的不同分设贮存场所或区域。同一仓库贮存性质不同物品时,应适当分离或分隔(如分类、分架、分区存放等),并有明显的标识。

第三章 设备设施

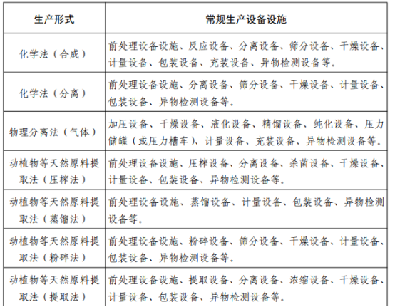
第十九条 企业应当具有与生产产品品种、数量相适应的生产设备设施。设备设施的性能和精度应当满足生产加工的要求,设备设施应当便于操作、清洁、维护。食品添加剂常规生产设备设施见表 2。

表 2 食品添加剂常规生产设备设施

image.png

image.png

第二十条 用于监测、控制、记录的设备,如压力表、温度计、记录仪等,应当定期检定或校准、维护保养。与设备连接的主要固定管道,应当标明管内物料流向等。

第二十一条 生产设备应当清洁卫生。直接接触原料、半成品、成品的设备,工器具材质应当无毒、无味、抗腐蚀、不易脱落,表面光滑、无吸收性、易于清洁保养和消毒。

第二十二条 应当根据产品特点及工艺要求,配备相应的工器具和设备的专用清洁设施,必要时应当配备适宜的消毒设施。清洁、消毒方式应当避免对产品造成交叉污染,使用的洗涤剂、消毒剂应当符合相关规定要求。

第二十三条 应当配备防止渗漏、易于清洁的存放废弃物的专用设施。车间内存放废弃物的设施应当标识清晰,不得与盛装原料、半成品、成品的容器混用。

第二十四条 应当具备相应的供排水设施、通风设施、照明设施和温控设施。设施应当符合《食品安全国家标准 食品添加剂生产通用卫生规范》(GB 31647)中相关规定。

第二十五条 生产场所应当设置更衣室。必要时特定的作业区入口处可按需设置更衣室,按需设置换鞋(穿鞋套)设施或工作鞋靴消毒设施。应当在清洁作业区入口设置洗手、干手设施,必要时应当设置消毒设施;如有需要,应当在作业区内适当位置加设洗手和(或)消毒设施;与消毒设施配套的水龙头开关应当为非手动式,必要时应当设置冷热水混合器,临近位置应当标示洗手方法。

第二十六条 企业自行检验的,应当按照相应的食品安全国家标准、国务院卫生行政部门公告等规定的检验项目配备满足原料检验、半成品检验、成品出厂检验所需的检验设备设施,并确保检验设备设施的性能、精度满足检验要求。检验设备设施的数量应当与企业生产能力相适应。

第二十七条 采用快速检测方法的,应当配备相应的检验设备设施。

第四章 设备布局和工艺流程

第二十八条 应当具备合理的生产设备布局和工艺流程,避免交叉污染。

第二十九条 应当严格按照食品安全国家标准、国务院卫生行政部门公告规定的原料、工艺组织生产食品添加剂。对于食品安全国家标准、国务院卫生行政部门公告未规定原料和工艺的食品添加剂,企业可自行选择合适的原料和工艺,企业应当加强生产过程管理,不得使用可能会给人体带来健康风险的生产工艺。生产酶制剂的来源和供体应当符合相应食品安全国家标准、国务院卫生行政部门公告。

第三十条 企业应当根据产品特性、质量要求、风险控制等因素确定关键控制环节。食品添加剂常规生产工艺流程及关键控制环节见表 3。

表 3 食品添加剂常规生产工艺流程及关键控制环节

image.png

image.png

image.png

image.png

第五章人员管理

第三十一条 应当依法配备食品安全管理人员和食品安全专业技术人员。企业主要负责人、食品安全总监、食品安全员应当符合《食品生产经营企业落实食品安全主体责任监督管理规定》的相关要求。

食品安全管理人员应当了解食品安全的基本原则和操作规范,能够判断潜在的风险,采取适当的预防和纠正措施,确保有效管理。专业技术人员应当熟悉与所生产产品相适应的食品添加剂相关质量安全标准,并具备与所生产产品相适应的专业技术知识和食品添加剂质量安全知识。

检验人员应当具有食品、化学或相关专业知识,经培训合格。操作人员应当掌握本职岗位的作业指导书、操作规程或配方等工艺文件的相关要求,能够熟练操作本岗位设备。

菌种保存及扩大培养相关操作岗位的人员应当进行微生物和菌种相关知识培训,并具有相应技能。

负责清洁消毒的人员应当接受良好培训,能够正确使用清洁消毒工器具及相关洗涤剂、消毒剂,保证清洁和消毒作业的效果满足生产要求。

涉及危险化学品相关操作岗位的人员应当经过危险化学品知识培训。

第三十二条 企业应当建立培训考核制度,制定培训计划, 培训的内容应当与岗位相适应。与质量安全相关岗位的人员应当定期培训和考核,不具备能力的不得上岗。

第三十三条 企业应当建立从业人员健康管理制度。从业人员上岗前,企业应当对其进行卫生培训,并应当严格遵守有关卫生制度。

第六章 管理制度

第三十四条 企业应当建立食品安全管理制度,根据所生产食品添加剂实际情况,对食品添加剂生产过程中的风险因素实施有效防控,并对各项制度执行情况及时开展检查验证,必要时及时采取纠正措施。

第三十五条 建立并执行原料、食品相关产品采购管理及进货查验记录制度。

(一)原料采购管理要求

1、采购的原料、食品相关产品应当符合国家法律法规、相应标准、国务院卫生行政部门规定。

2、采购进口食品原料、食品添加剂,应当经出入境检验检疫机构依照进出口商品相关法律法规的规定检验合格。进口的食品原料、食品添加剂应当按照国家出入境检验检疫部门的要求随附合格证明材料,并符合我国食品安全国家标准要求。

3、发酵用菌种应当符合相关规定,附有检验合格报告或者其他合格证明文件等。

4、对无法提供合格证明的原料、食品相关产品,应当按照相应的标准自行检验或委托具备相应检验资质的检验机构进行检验。

(二)供应商管理要求

1、应当定期对主要原料、食品相关产品供应商进行评价、考核,确定合格供应商名单。

2、对供应商的审核应当至少包括供应商的资质、产品质量安全状况等。

(三)原料、食品相关产品进货查验要求

1、应当制定原料、食品相关产品验收标准,根据原料、食品相关产品特性、风险因素等确定各类原料和食品相关产品的验收要求。对原料纯度明显影响成品质量的(如着色剂等),应当严格控制原料中杂质含量。

2、应当查验供应商的证明材料,对采购的原料、食品相关产品进行进货验收,逐批登记,详细记录供应商及原料、食品相关产品信息,保证原料、食品相关产品来源可追溯。

第三十六条 建立并执行生产过程控制管理制度,对食品添加剂生产全过程进行控制,确保生产工艺及产品质量符合食品安全国家标准、国务院卫生行政部门公告规定。

(一)原料领用、称量、投料管理

1、建立并执行原料、食品相关产品领用制度,保证领用(出库)品种、数量准确,记录及时完整。

2、建立并执行原料称量记录制度,保证原料种类、数量与产品配方要求一致。

3、建立并执行投料核对制度,投料前对原料名称、数量等信息进行复核,加工前宜进行感官检验,必要时应当进行实验室检验,并按照工艺文件规定的投料顺序进行投料。

4、鼓励企业采用先进技术手段,加强投料过程精准控制。

(二)食品添加剂生产工艺控制

1、建立并执行生产操作规程和控制制度,制定工艺文件,明确关键工艺技术参数的控制和记录要求。

1)企业应当根据产品情况,明确但不限于化学反应、分离、干燥、压缩、液化、精馏、纯化、粉碎、提取、发酵、酶处理、杀菌等操作规程和过程产品质量安全控制要求,对过程产品的质量安全情况进行检验和(或)监控。

(2)植物性原料采摘、动物性原料捕捞和屠宰后应当根据工艺需要及时进行处理和贮存,避免腐败变质。

(3)冷冻原料解冻时,应当控制解冻条件,防止原料腐败变质。

2、应当确保按照食品安全国家标准、国务院卫生行政部门公告规定的工艺路线组织生产。

(三)商品化产品的生产商品化食品添加剂产品应当按照相应的单一品种的食品添

加剂质量规格标准规定进行生产,标准未规定有商品化产品形式的不得生产。

(四)清场

建立并执行清场制度,每批产品生产结束后应当按要求进行清场,并对清场情况进行验收,确保食品添加剂不受污染。确需共线生产的,应当明确清洁消毒要求,在产品切换时对生产线或生产设备进行清洁,必要时应进行消毒,并验证清洁消毒效果,确保食品添加剂不受污染。

(五)致敏物质管理

鼓励企业制定并执行致敏物质管理制度,采取措施预防食品添加剂生产过程中致敏物质交叉污染。

第三十七条 建立并执行清洁消毒制度。应当根据原料、产品和工艺的特点,选择适合的洗涤剂、消毒剂,针对生产设备和环境制定并执行清洁消毒制度,并做好相关记录,保证生产场所、设备和设施等清洁卫生。洗涤剂、消毒剂的配制、使用方法应当符合相关规定。

第三十八条 建立并执行检验管理制度。应当包括原料检验、过程检验、出厂检验及检验记录、产品留样管理要求。企业应当按照食品安全国家标准、国务院卫生行政部门公告对所生产的食品添加剂进行出厂检验,检验合格后方可出厂或者销售,检验记录、产品留样妥善保存。

(一)自行检验。自行检验的企业应当具备与所检项目相适应的检验室和检验能力,每年至少对所检项目进行1次检验能力验证。使用快速检测方法的,应当定期与食品安全国家标准、国务院卫生行政部门公告规定的检验方法进行比对或验证,保证检测结果准确。当快速检测方法检测结果显示异常时,应当使用食品安全国家标准、国务院卫生行政部门公告规定的检验方法进行验证。

(二)委托检验。不能自行检验的,企业可委托具有检验资质的食品检验机构进行检验,并妥善保存检验报告。

(三)检验记录。应当妥善保存各项检验的原始记录和检验报告,检验记录和报告保存期限不得少于产品保质期满后六个月;没有明确保质期的,保存期限不得少于二年。在线检测项目和自动检验项目的记录应当有数据采集和保存记录。

(四)产品留样。企业应当按规定保存每批食品添加剂出厂检验留存样品,产品留样间应当满足产品贮存条件要求,留样数量应当满足复检要求,产品留样保存期限不得少于产品保质期,对过期的产品留样进行科学处置,如实、完整记录留样及处置信息。

无法以最小销售包装形式留样的产品,留样方式由企业自行确定,留样应当加贴可用于追溯的标签。

第三十九条 建立并执行产品运输和交付管理制度。根据产品的特点和卫生要求,选择适宜的运输条件,明确产品交付相关要求。

属于危险化学品、易制毒化学品、精神药品等对运输和交付有特殊要求的食品添加剂产品,应当符合国家相关部门的规定。

第四十条 建立并执行食品安全追溯制度。如实记录原料采购与验收、生产加工、产品检验、出厂销售等全过程信息,实现产品有效追溯。企业应当合理设定产品批次,建立批生产记录,如实记录投料的原料名称、投料数量、产品批号、投料日期等信息。

第四十一条 建立并执行食品安全自查制度。企业应当对食品添加剂生产安全状况进行检查评价,并规定自查频次。自查内容应当包括原料进货查验情况、生产过程控制情况、人员管理情况、检验管理情况、记录及文件管理情况等。

第四十二条 建立并执行不合格品管理及不安全食品添加剂产品召回制度。对在验收和生产过程中发现的不合格原料、半成品和成品,企业应当采取标示、贮存和处置措施。不合格品应当与合格品分开放置并明显标记,如实、完整记录不合格品保存和处理情况。

企业应当对召回的食品添加剂采取补救、无害化处置、销毁等措施,如实记录召回和处置情况,并向所在地县级市场监管部门报告。

第四十三条 建立并执行食品添加剂标签和说明书管理制度,产品标签、说明书标注的项目、内容等应当符合法律法规及《食品安全国家标准 食品添加剂标识通则》(GB 29924)等规定。食品添加剂标签应当规范标示食品添加剂名称、规格、净含量、日期、贮存条件、生产者、生产许可证编号等信息,清晰标示“食品添加剂”字样。直接提供给消费者的应当标示“零售”字样。

食品添加剂的标签和说明书应当准确标示使用范围、用量和使用方法。食品添加剂的标签或说明书标识应尽可能标示《食品安全国家标准 食品添加剂使用标准》(GB 2760)、《食品安全国家标准 食品营养强化剂使用标准》(GB 14880)和国务院卫生行政部门批准使用的某种食品添加剂的所有使用范围和用量,不应简单标示“按 GB 2760 规定使用”“按 GB 14880 规定使用”。可以在《食品安全国家标准 食品添加剂使用标准》(GB 2760)、《食品安全国家标准 食品营养强化剂使用标准》(GB 14880)和国务院卫生行政部门批准的使用范围和用量中选择部分进行标示,并注明“其余使用范围和用量按 GB 2760、GB 14880 相关规定和国务院卫生行政部门批准的公告执行”。用量可以标示最大使用量或小于最大使用量的推荐使用量,用量为“按照生产需要适量使用”的,应当尽可能标示数值型的推荐使用量。

国内生产并在国内销售的食品添加剂,其标签和说明书应当准确标示所执行的食品安全国家标准的标准编号或者国务院卫生行政部门相关公告文号。标注产品标准编号可以只标注产品标准的代号和顺序号。

食品添加剂的标签、说明书,不得含有虚假内容,不得涉及疾病预防、治疗功能,不得标示每日摄入量或食用量。

食品添加剂标签和说明书的相关内容应当保持一致。

第四十四条 企业应当建立并执行下列制度:

(一)建立并执行日管控、周排查、月调度工作机制。企业应当结合所生产产品的特点,制定《食品安全风险管控清单》,并根据《食品安全风险管控清单》做好日管控、周排查、月调度工作。

食品安全员开展日管控工作,食品安全总监或者食品安全员开展周排查工作,主要负责人开展月调度工作。

(二)建立并执行防止生物、化学及物理污染防控管理制度。

按照《食品安全国家标准 食品添加剂生产通用卫生规范》(GB31647),建立防止生物污染、化学污染、物理污染的控制制度。有微生物控制要求的产品,生产过程的微生物监控参照《食品安全国家标准 食品生产通用卫生规范》(GB 14881)附录 A 的要求,结合生产工艺及相关产品标准,制定生产过程微生物监控制度,并明确微生物限量和监测方法,确保产品符合相应的食品安全国家标准、国务院卫生行政部门公告规定。应当建立食品安全防护计划,降低因故意污染、蓄意破坏等人为因素造成食品添加剂受到生物、化学、物理污染的风险。

(三)建立并执行人员卫生控制要求。人员卫生管理制度和工作服管理要求应当符合《食品安全国家标准 食品添加剂生产通用卫生规范》(GB 31647)的规定。

(四)建立并执行生产和检验设备设施管理制度。明确生产、检验设备设施管理责任,制定设备设施使用、清洁、维护保养、维修等操作规程以及设备检定或校准要求,并保存相关记录。

(五)建立并执行原料、半成品、成品、食品相关产品等贮存管理制度。应当依据产品性质的不同分设贮存场所或区域,并有明确标识。危险化学品应当设置专用仓库、罐区、储存场所,并符合国家有关规定。

(六)建立并执行记录和文件管理制度。明确食品添加剂生产中采购、加工、贮存、检验、销售等环节记录要求,确保记录内容完整真实、记录保存期限符合相关规定。明确文件的批准、分发和使用要求,确保各相关场所使用的文件均为有效版本。

(七)建立并执行食品安全事故处置制度。企业应当按照法律法规要求建立食品安全事故处置方案,定期检查本企业各项食品安全防范措施的落实情况,及时消除事故隐患。

(八)建立并执行菌种管理制度。食品添加剂生产过程中使用菌种的,应当有严格的管理和操作制度,菌种保存及扩大培养应当做到无菌操作。

(九)建立并执行虫害控制制度。应当根据情况制定预防虫害控制程序,采取有效措施防止虫害侵入及孳生。

(十)建立并执行废弃物存放和清除制度。应当规定废弃物清除频次,必要时应当及时清除废弃物,易腐败的废弃物应当尽快清除。

(十一)其他法律法规规定需要建立的制度。

第七章 试制产品检验

第四十五条 企业应当按照所申报食品添加剂品种和执行标准,从同一品种、同一配方、同一工艺、同一批次的试制产品中抽取具有代表性的产品进行检验。

第四十六条 企业应当按照食品安全国家标准、国务院卫生行政部门公告公布的食品添加剂和食品营养强化剂质量规格标准及国家相关行政主管部门的要求提供全项目检验合格报告。

第八章 生产复配食品添加剂的附加审查要求

第四十七条 生产复配食品添加剂的企业应当具备相应的配方研发能力,建立并执行产品配方研发管理制度。

(一)生产企业应当具备产品配方研发必需的场所、设备设施,并配备相应的专业人员。

(二)确保用于复配的单一品种食品添加剂、食品原料及复配后产品符合食品安全国家标准、国务院卫生行政部门公告规定。

用于复配的各单一品种的食品添加剂应当为食品安全国家标准、国务院卫生行政部门公告准许使用的食品添加剂品种,且具有共同的使用范围。

用于配方的食品原料应当为复配食品添加剂的加工、贮存、溶解等工艺目的而添加,且应当符合相应的食品安全国家标准。在满足工艺必要性的前提下,应当尽可能使用单一成分食品原料。

复配后产品在食品中的使用范围和使用量应当符合《食品安全国家标准 食品添加剂使用标准》(GB 2760)、《食品安全国家标准 食品营养强化剂使用标准》(GB 14880)和国务院卫生行政部门公告规定。

(三)产品配方应当至少包括:各单一品种的食品添加剂名称、含量、产品质量规格、功能;食品原料名称及含量;复配后产品名称、使用范围和用量。

(四)建立并执行标准文本管理制度,对用于复配的各单一品种的食品添加剂、食品原料相关食品安全国家标准等进行有效管理、及时更新。

(五)企业应当确保复配过程不发生化学反应,提供用于复配的各组分在复配过程中不发生化学反应、不产生新化合物的证明或自我声明材料。

(六)建立并执建立并执行研发记录管理制度。产品配方研发过程中产生的数据、记录和文件应当妥善保管,保留完整,存档备查。对非自研产品配方,企业应当建立配方管理档案,档案内容包括配方的组成、用途、配方合理性说明、配方制定依据,存档备查。

第四十八条 不得使用复配食品添加剂作为原料再次进行复配,不得使用食品用香精作为原料进行复配。

第四十九条 建立并执行复配食品添加剂质量安全控制制度。

(一)有害物质控制要求。根据企业生产工艺和产品配方,明确有害物质控制要求及计算方法。

(二)致病性微生物控制要求。企业根据生产工艺和产品配方,明确致病性微生物相关指标要求和控制要求。

(三)投料管理要求。复配食品添加剂生产应当严格按照产品配方投料,并建立复核制度。

(四)产品混合均匀度的控制。企业应当根据产品混合均匀度要求,开展混合均匀度验证,确定最佳混合条件,保证产品(最小销售/使用单元)混合均匀。

(五)检验管理要求。企业应当按照食品安全国家标准制定检验方案,对复配食品添加剂感官要求、有害物质、致病微生物等进行检验。检验方法应当符合食品安全国家标准、指定标准或有关行业标准等规定。

第五十条 复配食品添加剂标签、说明书应当符合法律法规及食品安全国家标准规定,应当重点符合以下要求:

(一)复配食品添加剂标签、说明书应当符合《食品安全国家标准 食品添加剂标识通则》(GB 29924)、《食品安全国家标准家标准 食品添加剂标识通则》(GB 29924)、《食品安全国家标准复配食品添加剂通则》(GB 26687)等食品安全国家标准规定。

(二)复配食品添加剂的名称应当符合命名原则。由单一功能且功能相同的食品添加剂品种复配而成的,应当按照其在终端食品中发挥的功能命名;由功能相同的多种功能食品添加剂,或者不同功能的食品添加剂复配而成的,可以其在终端食品中发挥的全部功能或者主要功能命名,也可以在命名中增加终端食品类别名称。

(三)复配食品添加剂使用范围和用量应当在《食品安全国家标准 食品添加剂使用标准》(GB 2760)、《食品安全国家标准食品营养强化剂使用标准》(GB 14880)和国务院卫生行政部门公告批准的使用范围和用量内选择标示,不得简单标示“按 GB2760 规定使用”“按 GB 14880 规定使用”。复配食品添加剂使用范围不得超过各单一品种食品添加剂的共同使用范围,各单一品种食品添加剂用量占其最大使用量的比例之和不应超过 1。

(四)不得使用带有误导、虚假宣传性质的名称。不得以复配食品添加剂配方中某种成分含量与市场上销售的各类食品中的相应成分含量进行比较声称及宣传,误导消费者。

(五)进入市场销售和餐饮环节使用的复配食品添加剂还应标明各单一食品添加剂品种的含量。

(六)复配食品添加剂的试制产品品种、配方原则上按照具有相同的食品添加剂单一品种和辅料确定。在名称、功能、工艺、使用范围等不发生变化的情况下,仅各组分配比不同的可以按照同一配方抽取检验。

第九章 生产食品用香精的附加审查要求

第五十一条 生产食品用香精的,企业应当具备相应的配方 研发能力,建立并执行产品配方研发管理制度。

(一)生产企业应当具备产品配方研发必需的场所、设备设施,并配备相应的专业人员。

(二)确保配方符合食品安全国家标准、国务院卫生行政部门公告规定。

(三)用于配制食品用香精的食品用香料应当符合《食品安全国家标准 食品添加剂使用标准》(GB 2760)、《食品安全国家标准 食品用香料通则》(GB 29938)等食品安全国家标准以及国务院卫生行政部门公告等规定。

(四)食品用香精辅料(溶剂及载体、其他辅料)应当符合《食品安全国家标准 食品用香精》(GB 30616)规定;配制过程中添加到食品用香精中的食品添加剂(着色剂、甜味剂、咖啡因除外)不应在最终食品中发挥功能作用;配制食品用香精使用的食品原料应当符合食品安全标准。

(五)配方研发过程中产生的数据、文件应当妥善保管,保留完整。

第五十二条 食品用热加工香味料生产工艺和关键控制参数应当符合食品安全国家标准的要求。

第五十三条 食品用香精标签、说明书应当符合法律法规及食品安全国家标准规定,应当重点符合以下要求:

(一)食品用香精应当明确标示“食品用香精”字样,使用与所标示产品的香气、香味、生产工艺等相适应的名称和型号。

不应使用食品安全国家标准明确规定不得添加食品用香料、香精的食品名称直接命名食品用香料、香精,不应造成误解或混淆。

(二)食品用香精可在食品用香精名称前或名称后附加相应的词或短语,如液体香精、乳化香精、浆膏状香精、拌和型固体(粉末)香精、胶囊型固体(粉末)香精等,但应当在所示名称的同一展示版面标示《食品安全国家标准 食品添加剂标识通则》(GB 29924)规定的名称,且字号不能大于规定名称的字样。

(三)食品用香精中的食品用香料应当以“食品用香料”字样标示。在食品用香精配制或加工过程中加入的食品用香精辅料用“食品用香精辅料”字样标示。

(四)凡因含有食品用热加工香味料而无法检测相对密度和折光指数的液体香精,其产品标签上应当标示本产品含有食品用热加工香味料。

(五)应规范标示食品用香精使用范围,不得超出《食品安全国家标准 食品添加剂使用标准》(GB 2760)规定范围,使用范围不包括 GB 2760 规定的《不得添加食品用香料、香精的食品名单》中的食品类别。

(六)食品用香精产品应当按照产品执行标准,从同一类别,如液体香精、乳化香精、浆膏状香精、拌和型固体(粉末)香精、胶囊型固体(粉末)香精等试制产品中抽取具有代表性的产品进行检验。

第十章 附 则

第五十四条 申请生产属于危险化学品、易制毒化学品和精神药品的食品添加剂生产企业,应依法先行取得相关资质。

申请生产食品添加剂商品化产品的,生产企业应当具有相应的条件,按照单一品种食品添加剂申请生产许可。

不符合相关产业政策要求的,不核发食品添加剂生产许可证。

第五十五条 本《细则》由国家市场监督管理总局负责解释。

第五十六条 本《细则》发布前,已获得食品添加剂生产许可,但不符合本《细则》有关要求的,应当在 2026 年 12 月 31日之前完成整改,经许可部门现场核查通过后,方可进行生产。

第五十七条 本《细则》自发布之日起施行。原国家质量监督检验检疫总局公布的《食品添加剂生产许可审查通则(2010版)》同时废止。