乙醇一周简报推送!行情速达!
近期行情
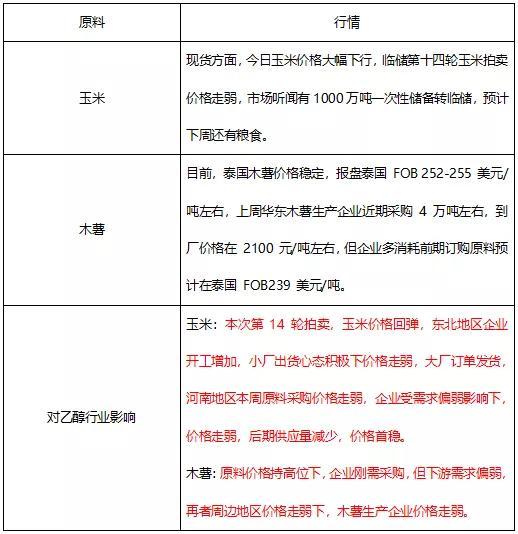
近日,国内乙醇市场弱势整理为主。从原料玉米来看,首先,原料玉米成交仍有降温,8 月中旬两次拍卖玉米拍卖价格持平,与前几次拍卖价格相比有所下滑;其次,乙醇生产企业供应增加,北方地区停机检修企业陆续开机,南方地区开机企业增多;再者,从需求来看,下游需求仍然乏力,市场成交偏弱。本周东北地区玉米乙醇市场弱势,企业方面大厂报价变化不大,小厂报价略有下行;河南地区乙醇市场走弱,企业报价下调,下游需求一般;华东以及山东地区乙醇市场下行,主产企业报价下调,下游刚需采购为主;广东东莞地区玉米乙醇市场小幅下调,港口报价略有下行,下游需求乏力,听闻近期有北方货源到港;四川地区玉米乙醇市场走弱,企业报价低位,下游需求不足。广东东莞地区木薯乙醇弱势整理,企业报价偏低。广西地区原 料糖蜜成本高位,由于目前广西地区生产企业开机增多利空影响下,糖蜜乙醇生产企业报价下行,市场成交偏弱;云南糖蜜乙醇市场上行,企业库存低位,企业报价拉涨。
论原料

论供应
本周,开工 60%。华东开车的企业有江苏花厅木薯一条线生产,苏醇、太仓、金茂源生产,联海装置停机,长兴装置停机、龙江无水装置停机。东成装置停机持续,山东浮来春正常,振龙生产,金沂蒙、泓达、冠县正常、英轩装置正常整体华东开工 33%。东北地区开工在 85%,吉林地区吉林酒业(天裕生产、博大一期装置停机、阜康生产)、新天龙装置生产,黑龙江鸿展讷河装置二期生产。辽源巨峰生产,东丰生产,大庆装置生产。粮油米业装置生产,太吉生化停机,东宁高蛋白停机,萝北生产,宝泉岭停机、盛龙停机、万里润达生产。河南孟州 3 家企业装置生产,鑫河阳一条线生产,整体河南开工在 60%左右新乡全线停机。西南云南糖蜜乙醇生产企业南华、勐海汇聚圆、中云、英茂停机,木薯乙醇生产企业科维、红泰停机;西南云南糖蜜乙醇生产企业南华、勐海汇聚圆、中云、英茂停机,木薯乙醇生产企业科维、红泰停机;华南广西糖蜜乙醇生产企业凤塘、马山装置停机,海盈、广维、甘化、佰辰装置运行,广西中粮装置生产;木薯乙醇生产企业金源生产、新天德、崇左凯源生产,金茂、崇左新和、和宗能源、金黔湾、农垦明阳,广东新天鑫、康聚停机,雷州润泰装置停机,目前华南、西南企业装置开机在 14.3%左右,比上周上涨 1.8%。
论需求
醋酸乙酯市场走势分析:本周国内醋酸乙酯市场弱势延续。上周末期间,山东主流厂家报盘下跌,加重市场对于醋酸乙酯看空心态,华东、华北市场成交价格陆续走低,随着主流厂家跌价竞争市场,周边厂家高价销售压力下被动商谈跟跌为主,加剧了市场竞争局面,导致市场形成连日连跌趋势。周中时期,原料醋酸乙醇让利幅度有限,供方前期连跌之下被动考虑醋酸乙酯成本面压力,逐步稳价销售为主。华南市场由于主流厂家连跌报盘,导致市场看空情绪明显,买方商谈压价为主,华南市场贸易商居多,对于销售压力以及后期市场看空心态下,小幅连跌报盘,行情被动弱势至周末。
醋酸乙酯开工分析:本周国内醋酸乙酯市场开工在50%,与上周同期相比-7.4%。周四山东兖矿醋酸乙酯装置降负荷至5成,安徽瑞柏醋酸乙酯装置开工稍有提升,对冲之后,本周国内醋酸乙酯行业开工有所降低。下周安徽华谊醋酸乙酯装置进入检修状态,对冲山东兖矿醋酸乙酯装置恢复满负荷,醋酸乙酯行业开工相对平稳。
后市分析
后市来看,预计短期国内乙醇市场稳定或存偏弱整理。原料玉米价格走弱,企业装置逐渐开启,货源供应量增加,下游需求量并未较大的增量,大厂方面订单发货短期内稳定运行;华东的原料持续高位,企业装置预计短期内有开工计划,下游需求清淡下有弱势整理的可能;河南新乡地区环保预计月底有开工的可能,受供应量增加的影响下,有偏弱的可能,但受成本的影响下偏弱的幅度不大。
行业动态